首页
新利18手机官网
考试院
院领导
处室及代管单位
院徽
新利体育在线登陆官网网址
高考、艺体
成人高考
自学考试
新利官网地址
luck官网正版入口
新利官网app
新利官网app
新利Lucky
新利Lucky
18luck新利苹果
办理录取证明须知
luck官网下载安卓
信息公开
阳光公示
财务信息
联系我们
通讯地址
院长信箱
信访咨询电话
处室及代管单位联系电话
监督举报电话
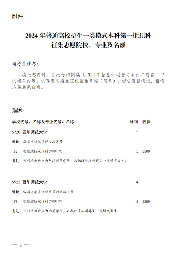
关于普通高校一类模式本科第一批预科未完成计划院校征集志愿的通知
日期:2024/7/28 11:32:51 | 来源:快乐彩18新利
分享到:
更多
热门信息
四川省2025年普通高校专升本招生专业及计划
关于下发2025年普通高校在川招生计划更正及调整的通知
关于下发2025年普通高校在川招生计划更正及调整的通知(二)
四川省2025年高职单招普高类录取调档线公布
2025年下半年中小学教师资格考试(笔试)报名公告
关于做好我省2025年普通高校招生工作的通知
四川省2025年高职单招中职类考生成绩分段统计表
四川省2025年上半年中小学教师资格考试面试报名公告
微信公众号
关注招考
map