四川省2020年高职扩招专项工作招生考试及录取问答
高职扩招专项工作是党中央、国务院作出的重大决策部署。高职扩招为产业升级和经济结构调整输送更多高素质技术技能人才,也让更多群体有了发展机会,实现就业有优势、创业有本领、升学有通道,终身发展有基础,让更多青年在创造社会财富中实现人生价值,对国家和个人都具有重要意义。我省根据国家部署,积极开展高职扩招工作,并于日前制定了《四川省2020年高职扩招专项工作方案》《四川省2020年高职扩招专项工作招生考试及录取办法》。为让考生对本次扩招理解得更为全面、准确,省教育考试院相关负责人就扩招考试及录取中的主要问题进行了解答,供广大考生报考参考。
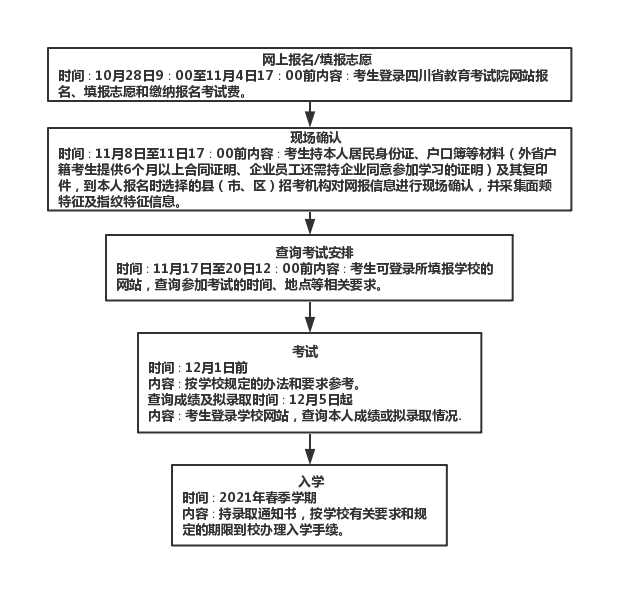
问题一:本次扩招工作的大体流程是怎样安排的?

问题二:本次扩招哪些人员可以申请报名?
答:本次扩招对象主要包括“八类群体”,分别是退役军人、下岗失业人员、农民工、高素质农民,以及企业员工和基层农技人员、基层幼儿教师、“一村一幼”辅导员、基层医疗卫生人员等在岗群体。“八类群体”人员须符合普通高校招生报名条件,具有四川省户籍或具有外省户籍人员在川务工半年以上,能提供6个月以上劳动合同证明。
问题三:在岗基层幼儿教师的报考身份如何认定?
答:指在乡镇幼儿园、村幼儿园(幼教点)、社区街道幼儿园在职在岗的专任教师、管理岗位人员、“一村一幼”辅导员、保育员,包括编制内人员和编制外人员。按照属地原则,由幼儿园所在地的县(市、区)教育行政部门开展报考人员的资格审核工作。
问题四:在岗基层医疗人员的报考身份如何认定?
答:是指乡镇卫生院、社区卫生服务中心、社区卫生服务站、村卫生室、医务室、门诊部和诊所等在职在岗的专业技术岗位人员和管理岗位人员,包括编制内人员和编制外人员。界定情况有以下两种:一是户籍在四川省,由户籍所在地县(市、区)卫生健康行政部门根据本县(市、区)招考部门提供的报名人员花名册,反馈给报考人员所在单位确认身份。二是户籍在省外,由从业所在地县(市、区)卫生健康行政部门根据本县(市、区)招考部门提供的报名人员花名册,反馈给报考人员所在单位确认身份和从业时间;原则上,报考人员在我省基层医疗卫生机构的从业时间不少于6个月。
问题五:退役军人的报考身份如何认定?
答:认定的方式主要包括以下三种:一是户籍在四川省,进行了退役军人信息采集且审核通过的。由户籍所在地县(市、区)退役军人事务部门根据本县(市、区)招考部门提供的报名人员花名册,直接在退役军人和其他优抚对象信息采集系统中进行数据比对确认身份;二是户籍在四川省,但未进行退役军人信息采集的。需要本人携带身份证、退役证等能够证明其退役军人身份的相关材料到户籍所在地县(市、区)退役军人事务部门进行身份认定;三是凡户籍在省外的。需要本人携带身份证、退役证以及户籍所在地县(市、区)退役军人事务部门出具的证明其退役军人身份的证明材料,到务工地县(市、区)退役军人事务部门进行身份审核认定。
问题六:下岗失业人员、农民工的报考身份如何认定?
答:下岗失业人员即城镇登记失业人员,指在公共就业服务机构进行失业登记的人员。失业登记范围为:法定劳动年龄内,有劳动能力,有就业要求,处于无业状态的城镇户籍人口、土地(林地)被依法征用或流转的农村劳动者、高校毕业生和居住半年以上的城镇常住人口。
农民工是指户籍仍在农村,主要从事非农产业,有的在农闲时外出务工、亦工亦农,流动性强,有的长期在城市就业的群体。
问题七:高素质农民、在岗基层农技人员由那些部门负责审核?
答:高素质农民、在岗基层农技人员的身份由农业农村部门负责审核。
问题八:企业员工怎样报名?
答:企业员工凭经企业法人同意参加学习并加盖公章后的证明直接报名。
问题九:本次扩招的招生计划在哪里查询?
答:本次扩招的分类别招生计划(招生院校、专业、名额等)可在省教育考试院官网和招生高校网站查询。
问题十:扩招报名什么时候开始,怎样报名?
答:本次扩招分网上报名和现场确认两个阶段进行。
网上报名时间为10月28日9:00至11月4日17:00。符合报名条件的考生登录省教育考试院网站(//m.wenangooo.com),选择户籍所在(在川务工的外省户籍考生选择务工地)县(市、区)招考机构作为报名确认点,进行网上报名。网报时,须准确填写本人基本信息,选择类别,并对其真实性负责。
现场确认时间为11月8日至11日17:00。考生持本人居民身份证、户口簿等材料(外省户籍考生还须提供6个月以上合同证明)及其复印件,到本人报名时选择的县(市、区)招考机构对网报信息进行现场确认,核对打印出来的《考生报名登记表》信息并签名确认。现场确认时,还要采集面颊特征及指纹特征信息。
问题十一:怎样填报学校志愿及专业志愿?
答:考生在网上报名时,应填报学校志愿及专业志愿。志愿设置为1所学校志愿和1个专业志愿,及愿否服从校内专业调配(系统默认为不服从)。
网报前,省教育考试院将在官网上公布今年的招生学校、招生计划、专业及代码等情况,考生可根据本人情况和意愿,依据招生高校的招生计划、招生章程等相关要求,在符合招生高校报考条件和招生类别的前提下,选报学校及专业志愿。考生完成志愿填报后应及时保存。
问题十二:填报志愿时,各类人员应该怎样选报?
答:本次扩招的招生计划分四类单列,各类别的考生只能填报面向本类别的招生高校和专业。第一类:在岗基层幼儿教师、“一村一幼”辅导员;第二类:在岗基层医疗卫生人员;第三类:退役军人;第四类:下岗失业人员、农民工、高素质农民、企业员工和基层农技人员。
【特别提示】:在选报专业时,学前教育(幼儿教育)专业仅面向在岗基层幼儿教师填报,临床医学、中医学、针灸推拿、预防医学等医学类国家控制的专业仅面向在岗基层医疗卫生人员填报。
问题十三:志愿填报后是否还能修改?
答:在规定的网上报名时间内,省教育考试院将实时公布高校志愿填报情况,考生可根据分学校的志愿填报实时统计信息,结合本人实际,修改学校及专业志愿。不过,报名时间截止后,不得再修改。在规定时间内未完成志愿填报的,视为自愿放弃。考生应妥善保管自己的上网登录账户密码,并对所填报志愿的真实性和准确性负责。
问题十四:考生如何参加考试?
答:本次扩招的组考方案由高校制定,并由学校组织考试。考生可于11月17日至20日12:00前登录所填报学校的网站查询考试时间、地点等相关要求,按学校规定的时间、办法和要求参加考试。考试结束后,考生可于12月5日起登录学校网站,查询本人成绩或拟录取情况。
各类别考生的考试办法不尽相同。对于在岗基层幼儿教师、“一村一幼”辅导员和基层医疗卫生人员,由高校按照“文化素质+职业技能”的方式组织进行,成绩总分350分(其中,文化素质150分,职业技能200分)。对于退役军人、下岗失业人员、农民工和高素质农民、企业员工和基层农技人员,由高校组织与报考专业相关的职业适应性测试或职业技能测试,测试内容及形式由高校自行确定,成绩总分为350分。
问题十五:录取工作怎么开展,高校是如何录取考生的?
答:录取工作在省招考委领导下,由省教育考试院组织实施,各高校按照我省相关规定和向社会公布的招生章程组织进行。
高校根据相关规定和考生成绩及招生计划等情况,分类别划定各专业录取控制分数线,根据考试成绩,从高分到低分择优确定拟录取考生名单。
问题十六:哪些人具有免试资格?怎样申报?免试考生是否需要参加考试?
答:免试分为两种,一种是免试录取,另一种为免相关科目考试。具有高级工或技师资格(或相当职业资格)、获得县级劳动模范先进个人称号的考生,经高校审核通过,可由该校在相同或相近专业免试录取。其中,符合免试条件的在岗基层幼儿教师、“一村一幼”辅导员、基层医疗卫生人员可免职业技能考试,但须参加文化素质考试。
申请免试考生完成扩招报名手续后可向相关的高校提出申请,并提供相应的证书原件和复印件,填写《四川省2020年高职扩招专项工作免试录取考生申请表》。经高校审核公示,省教育厅、省教育考试院核实后,可由有关高校免试录取。
要提醒考生注意的是,所有符合免试录取条件的考生应参加本次报名;在正式办理免试录取手续前,申请考生应正常参加高校组织的考试。
问题十七:录取后什么时候入学?有哪些注意事项?
答:录取新生于2021年春季入学,被录取的新生持录取通知书,按学校有关要求和规定的期限到校办理入学手续。
新生入学后,学校将进行资格复查。复查后发现在报名和考试过程中有弄虚作假或其他违规行为者,将按规定取消其入学资格。
新生的思想政治品德考核、档案组建及管理由招生高校负责。高校将报名材料复印件及《考生报名登记表》等材料装入档案。新生的身体健康状况检查由招生高校在新生入学时进行,对身体条件不适合普通高校相关专业就读要求的,由学校按相关规定处理。
问题十八:未能按时报到,是否会取消录取资格?
答:录取新生因故暂时不能按期入学的,按照普通高校学生管理规定,可以向学校申请保留入学资格,时限按照学校规定执行。逾期未注册者,取消入学资格。
问题十九:在本次扩招中,如有违法违规行为,将会受到何种处理?
答:高职扩招事关国家人才选拔培养,招考纪律是非常严肃的。对报名、考试、录取等各环节出现违法违规行为的,严格按照《中华人民共和国刑法修正案(九)》《中华人民共和国教育法》《国家教育考试违规处理办法》(教育部令第33号)、《普通高等学校招生违规行为处理暂行办法》(教育部令第36号)确定的程序和规定严肃处理,依法依规追究当事人及相关人员责任。对公职人员违规违纪的,依据《中国共产党纪律处分条例》《行政机关公务员处分条例》和《事业单位工作人员处分暂行规定》等相关规定严肃处理。
问题二十:疫情防控常态化下,考生应如何保证生命安全和身体健康?
答:各地统筹做好疫情防控和高职扩招工作,确保广大考生、涉考工作人员生命安全和身体健康。
考试期间,考生应按学校规定的办法进入考点和考场参考,须按要求核验身份、出示健康码、测量体温。所有考生出现身体异常情况的,要主动及时诊疗,凡有过身体异常、考前14天内有境外或国内非低风险地区活动轨迹、疑似病例和确诊病例接触史的,在进入考点时须出示由专业医疗机构提供的有效健康证明。隐瞒疫情严重地方的出行史、与高危人员接触史、本人有发热及呼吸道症状的,一经发现,将取消考试资格并按规定处理。考生在考试期间要切实增强疫情防控意识,认真做好自我防护,确保生命安全和身体健康。
关注招考