关于做好我省2020年重点高校招收农村和贫困地区学生工作的通知
有关市(州)招考委、教育行政部门,有关普通高等学校:
做好重点高校招收农村和贫困地区学生工作,是贯彻落实党中央、国务院关于今年高考工作的决策部署以及决战决胜脱贫攻坚的重大部署,进一步拓宽农村和贫困地区学生就读重点高校升学渠道、促进教育公平和社会公平、畅通农村和贫困地区学生纵向流动渠道的重要举措。要按照《教育部关于做好2020年普通高校招生工作的通知》(教学〔2019〕4号)以及教育部和我省关于应对新冠肺炎疫情有关要求, 统筹做好疫情防控和新利体育在线登陆官网网址相关工作;要严格按照本地疫情防控工作领导小组确定的有关疫情防控工作要求,认真落实专项计划各环节工作防疫措施,切实保障广大考生和招生工作人员生命安全和身体健康,确保专项计划招生工作安全平稳实施。
根据《教育部关于做好2020年重点高校招收农村和贫困地区学生工作的通知》(教学司〔2020〕1号)精神,结合四川实际,制定了我省重点高校招收农村和贫困地区学生工作的报考条件和办法。现就相关工作安排通知如下。
一、报考条件
(一)国家专项计划定向招收贫困地区学生。招生学校为中央部门所属高校和各省(区、市)所属重点高校,实施区域为我省集中连片特殊困难县和国家级扶贫开发重点县(共68个,名单见附件1),其报考条件为:申请考生具有我省实施区域当地连续3年以上户籍和当地高中连续3年学籍并实际就读、其父亲或母亲或法定监护人具有当地户籍、符合我省今年普通高考报名条件。
(二)高校专项计划定向招收边远、贫困、民族等地区县(含县级市)以下高中勤奋好学、成绩优良的农村学生。招生学校为教育部直属高校和其他自主招生试点高校(见附件3),实施区域为我省民族地区、集中连片特殊困难地区和革命老区、艰苦边远地区(共119个县、市、区,名单见附件2),其基本报考条件为:申请考生及其父亲或母亲或法定监护人户籍地须在实施区域的农村,本人须具有当地连续3年以上户籍和当地高中连续3年学籍并实际就读、符合我省今年普通高考报名条件。有关高校可在此基础上提出其他报考要求并在招生简章中明确,确保优惠政策惠及农村学生。
(三)地方专项计划定向招收我省实施区域的农村学生。招生学校为我省省属重点高校,实施区域仍然为我省民族地区、集中连片特殊困难地区和革命老区、艰苦边远地区(同高校专项计划),其报考条件为:申请考生及其父亲或母亲或法定监护人户籍地须在实施区域的农村,本人须具有当地连续3年以上户籍和当地高中连续3年学籍并实际就读、符合我省今年普通高考报名条件。
(四)由于我省部分实施区域县的高中办学条件极差,甚至有的县没有举办高中,另外还存在近年行政区划调整后户籍、学籍未作相应调整的实际,导致我省客观存在个别考生跨县到其他实施区域县就读的现象。结合我省实际并经教育部同意,我们制订了以上报考条件,请相关高校给予理解和支持。
二、资格审核
(一)考生资格申报:我省国家专项计划、地方专项计划、高校专项计划实施范围县的考生,如拟报考相应类别专项计划,应在户籍所在县(市、区)参加高考报名并按照《四川省2020年普通高等学校招生考试享受录取照顾考生及特殊类型招生考生的申报与公示办法》(可在省教育考试院门户网站查询)规定的专项计划申报办法自行申报。在规定时间内未进行申报的,视为自愿放弃专项计划报考资格。
申报高校专项计划的考生还须登录教育部阳光高考平台(http://gaokao.chsi.com.cn/gxzxbm/)填写并提交高校专项计划报名申请。有关高校发布招生简章后,5月25日前,各地组织考生完成高校专项报名申请。
(二)考生资格审核。相关县(市、区)要根据规定的报考条件,充分利用高考报名系统、公安户籍系统和中小学生学籍系统,认真核查考生报名信息、纸质档案信息、中小学生学籍系统信息,确保考生户籍、学籍真实准确、内容一致。对不符合实施区域、学籍、户籍等要求的考生,一律取消其相关资格,切实维护招生考试工作的公平公正。有关审核程序和办法按照省招考委、教育厅、公安厅《关于做好我省重点高校招收农村和贫困地区学生考生资格审核工作的通知》(川招考委〔2018〕9号)规定执行。
各地要在当地招考委领导下,结合本地实际,进一步完善落实由当地教育、公安等部门和招生机构分工负责、共同把关的多部门联合审核工作机制,严格执行“谁主管、谁审核、谁签字,谁负责”的工作制度,进一步强化考生资格审核工作责任制和责任追究,所有相关工作人员须逐一签订工作责任书,确保责任落实到岗到人;对审核结果须安排专人进行复核,确保真实准确无误,并要有负责人签署明确意见,同时加盖本单位公章。各地教育行政部门负责审核考生的毕业学校、在当地高中连续学籍年限和是否实际就读以及实际就读年限;中学负责配合教育行政部门对本校申请考生的学籍以及连续学籍年限、是否实际就读以及实际就读年限进行初审;公安部门负责审核考生的户籍地址、户籍地城乡分类属性、考生取得现当地户籍的连续年限和考生父亲或母亲或法定监护人户籍是否在当地及户籍地城乡分类属性;招生考试部门负责资格审核工作的组织协调,汇总并上报本地专项计划资格审核合格考生名单。
(三)考生资格复核。我省将对专项计划录取的所有考生进行资格复核。本科提前批、国家专项计划、地方专项计划和高校专项计划录取结束后,省教育考试院将立即分市(州)下发当次专项计划录取考生名单,各地应及时严格按条件对专项计划已录取考生资格进行认真复核,并在本科第一批平行志愿投档前分批上报复核结果。
三、时间安排
6月15日16:00前,有关市(州)招生考试机构向省教育考试院报送国家专项计划和地方专项计划报名资格审核合格考生名单。
高校专项计划考生报名结束后,省教育考试院在教育部阳光高考平台下载四川报考考生名单,并向市(州)招生考试机构下发本市(州)考生名单。有关县(市、区)按规定条件对考生资格进行审核并核准考生相关信息后,将加注审核结果的考生名单(合格考生的审核状态为“通过”,不合格考生的审核状态为“不通过”)于6月15日前逐级报达省教育考试院。省教育考试院汇总全省考生名单并上传阳光高考平台,待有关高校完成考生其他条件审核并将审核合格考生名单上传阳光高考平台后,省教育考试院在阳光高考平台下载并进行公示。
四、志愿填报和录取办法
国家专项计划和地方专项计划的志愿设置、志愿填报办法和录取投档办法继续执行《四川省高等教育招生考试委员会关于做好我省2014年提高普通高校招收贫困地区农村学生比例工作的通知》(川招考委〔2014〕23号)有关规定。
我省单独设置高校专项计划志愿,并作为入选资格考生符合高校录取要求时进行提前投档的依据。在公布高考成绩后、我省规定的普通本科志愿填报时间内,经教育部“阳光高考”平台公示的我省高校专项计划入选资格考生登录我省高考志愿网上填报系统,填报高校专项计划志愿。入选资格考生选填一所高校专项计划学校志愿,并填报学校确定的专业。考生在填报高校专项计划专业志愿时,应以拟报考院校招生网站公布的高校专项计划分省招生计划和招生专业为准。填报高校专项计划志愿的考生,均可同时填报各批次普通高考志愿。
对高校专项计划中安排分省分专业招生计划的学校,省教育考试院在高校专项计划学校所在本科批次录取开始前,按照已公示入选资格考生填报的高校专项计划志愿,根据入选资格考生高考成绩总分、高校给予的优惠分值和高校模拟投档线向高校投档,高考成绩总分为包含附加分的投档成绩,附加分由高校确定是否认可。按照《教育部关于做好2020年普通高校招生工作的通知》(教学〔2019〕4号)中:“所有高考加分项目及分值均不得用于不安排分省分专业招生计划的招生项目”的规定,对高校专项计划中未安排分省分专业招生计划的学校,考生高考成绩不含附加分。高校模拟投档线为学校在我省的最终模拟投档线。高校通过“全国普通高校招生来源计划网上管理系统”调整相应计划后按照招生简章公布的办法在本批次普通志愿投档前择优录取。高校专项计划合格考生档案在高水平艺术团投档前投放,并在本科一批前完成录取,录取分数原则上不低于有关高校普通类招生所在批次录取控制分数线。
鼓励高校专项计划直接安排分省计划录取;仍开展学校考核的高校,可采取视频方式开展考核;确需开展现场考核的高校,根据各地疫情防控要求安排,在高考后两周内完成。采取安排分省计划录取的高校,要根据入选资格考生情况在我省编制招生来源计划,并进行标注说明。
五、强化宣传
各级教育行政部门、招生考试机构、有关高校和中学要结合农村和贫困地区实际及疫情防控情况,积极开展形式多样的招生宣传,大力开展网络咨询活动,深入解读专项计划报考条件和招生办法,为考生提供政策解读和咨询指导。实施区域的有关中学要充分利用校园广播、班级板报、信息推送等形式,向考生介绍相关政策,努力提高宣传实效。有关高校要统筹做好专项计划录取考生培养工作,针对不同学生特点,积极采取学业辅导、适当延长学习时间等方式,帮助学生顺利完成学业。
六、信息公开
有关市(州)、县(市、区)招生考试机构、高校和中学要按照高校招生“阳光工程”的要求,认真落实招生信息十公开要求,自觉接受考生和社会监督。各级招生考试机构和中学要及时将通过专项计划报考资格审核的考生姓名、学籍学校、就读学校、本人及父亲或母亲或法定监护人户籍地等信息分别在市(州)、县(市、区)招生考试机构网站和所在中学网站和班级公示。省教育考试院将在门户网站(m.wenangooo.com)上对我省通过专项计划报考资格审核的考生名单进行公示。有关高校要及时将通过高校专项计划报名资格审核的考生名单、入选资格考生名单、录取标准和录取结果等信息分别在学校招生网站和教育部阳光高考平台公示。各地各校要完善举报核查机制,及时处置各类信访问题。
七、监督检查
有关市(州)、县(市、区)招生考试机构、高校和中学要进一步完善监督检查制度,主动深入开展监督检查,及时整改发现的问题。对专项计划报名、考试、录取过程中出现的违法违规行为,要严格按照有关法律规定严肃处理,依法依规追究当事人及相关人员责任;涉嫌犯罪的有关人员,移送司法机关追究法律责任。对伪造、变造、篡改、假冒户籍学籍等虚假个人信息和提供虚假申请材料的考生,均应当认定为在国家教育考试中作弊,取消专项计划报名和录取资格,同时取消其当年高考报名、考试和录取资格,并视情节轻重给予暂停参加各类国家教育考试1—3年的处理。对公职人员违规违纪的,要依据相关规定严肃处理。
附件:
1.四川省国家专项计划实施区域
2.四川省高校专项计划、地方专项计划实施区域
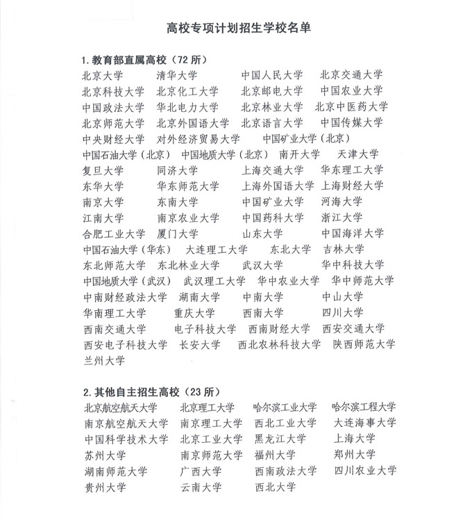
3.高校专项计划招生学校名单
四川省高等教育招生考试委员会 四川省教育厅
2020年5月21日
附件1
四川省国家专项计划实施区域
(共68县)
泸州市:叙永县、古蔺县
绵阳市:平武县、北川羌族自治县
广元市:昭化区、朝天区、剑阁县、旺苍县、青川县、苍溪县
乐山市:沐川县、马边彝族自治县
南充市:仪陇县、阆中市、南部县、嘉陵区
宜宾市:屏山县
广安市:广安区、前锋区
达州市:万源市、宣汉县
巴中市:巴州区、平昌县、通江县、南江县、恩阳区
阿坝州:汶川县、理县、茂县、松潘县、九寨沟县、金川县、小金县、黑水县、马尔康县、壤塘县、阿坝县、若尔盖县、红原县
甘孜州:康定县、泸定县、丹巴县、九龙县、雅江县、道孚县、炉霍县、甘孜县、新龙县、德格县、白玉县、石渠县、色达县、理塘县、巴塘县、乡城县、稻城县、得荣县
凉山州:木里藏族自治县、盐源县、普格县、布拖县、金阳县、昭觉县、喜德县、越西县、甘洛县、美姑县、雷波县
附件2
四川省高校专项计划、地方专项计划实施区域
(共119个县市区)
成都市(2个):大邑县、邛崃市
攀枝花市(3个):仁和区、米易县、盐边县
泸州市(3个):叙永县、古蔺县、合江县
绵阳市(5个):北川羌族自治县、平武县、盐亭县、梓潼县、江油市
广元市(7个):昭化区、朝天区、旺苍县、青川县、剑阁县、苍溪县、利州区
遂宁市(2个):蓬溪县、大英县
内江市(1个):东兴区
乐山市(4个):沐川县、马边彝族自治县、金口河区、峨边彝族自治县
南充市(6个):仪陇县、嘉陵区、南部县、营山县、蓬安县、阆中市
宜宾市(10个):屏山县、翠屏区、南溪区、叙州区、江安县、长宁县、高县、珙县、筠连县、兴文县
广安市(6个):广安区、前锋区、岳池县、武胜县、邻水县、华蓥市
达州市(7个):宣汉县、万源市、通川区、达川区、开江县、大竹县、渠县
巴中市(5个):巴州区、恩阳区、通江县、南江县、平昌县
雅安市(8个):雨城区、名山区、荥经县、汉源县、石棉县、天全县、芦山县、宝兴县
眉山市(1个):青神县
资阳市(1个):安岳县
阿坝州(13个):汶川县、理县、茂县、松潘县、九寨沟县、金川县、小金县、黑水县、马尔康县、壤塘县、阿坝县、若尔盖县、红原县
甘孜州(18个):康定县、泸定县、丹巴县、九龙县、雅江县、道孚县、炉霍县、甘孜县、新龙县、德格县、白玉县、石渠县、色达县、理塘县、巴塘县、乡城县、稻城县、得荣县
凉山州(17个):木里藏族自治县、普格县、布拖县、金阳县、昭觉县、喜德县、越西县、美姑县、雷波县、西昌市、盐源县、德昌县、会理县、会东县、宁南县、冕宁县、甘洛县
附件3

关注招考