首页
新利18手机官网
考试院
院领导
处室及代管单位
院徽
新利体育在线登陆官网网址
高考、艺体
成人高考
自学考试
新利官网地址
luck官网正版入口
新利官网app
新利官网app
新利Lucky
新利Lucky
18luck新利苹果
办理录取证明须知
luck官网下载安卓
信息公开
阳光公示
财务信息
联系我们
通讯地址
院长信箱
信访咨询电话
处室及代管单位联系电话
监督举报电话
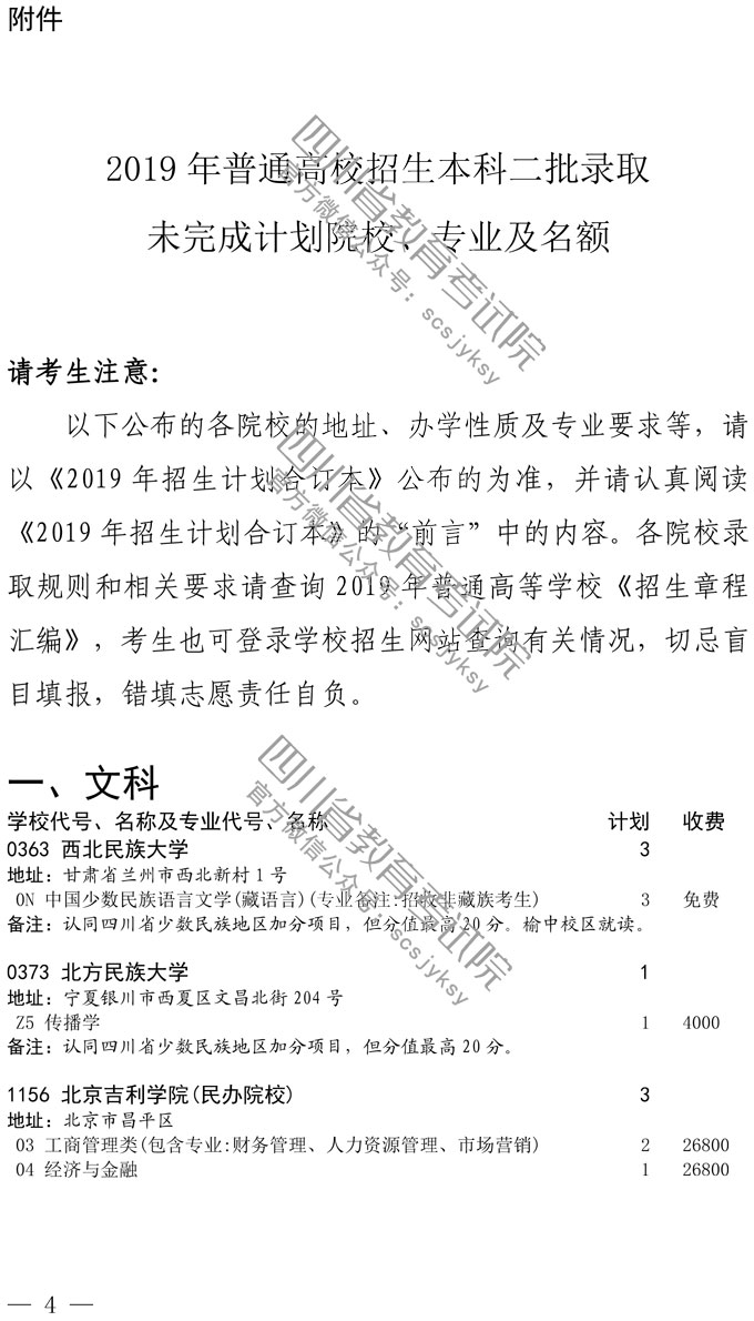
关于普通高校招生本科第二批录取未完成计划院校征集志愿的通知
日期:2019/8/1 7:54:44 | 来源:快乐彩18新利
分享到:
更多
热门信息
快乐彩18新利2024年下半年中小学教师资格考试 (笔试)报名公告
四川省2024年普通高校招生本科艺术类综合成绩、体育类专业成绩分段统计表
关于专科批征集志愿的通知(含理科计划)
四川省高等教育自学考试2024年10月(242次)考试课表、课程简表
关于做好我省2024年普通高校专科层次补录志愿填报工作的通知
关于专科批征集志愿的通知(含文科计划)
四川省高等教育自学考试新生注册及课程报考系统操作指南
四川省2024年9月全国计算机等级考试(NCRE)报考公告
微信公众号
关注招考
map